- Articolo
- Fonte: Campus Sanofi
- 23 feb 2026
Focus Update 2025 delle Linee Guida ESC/EAS 2019

Messaggi chiave
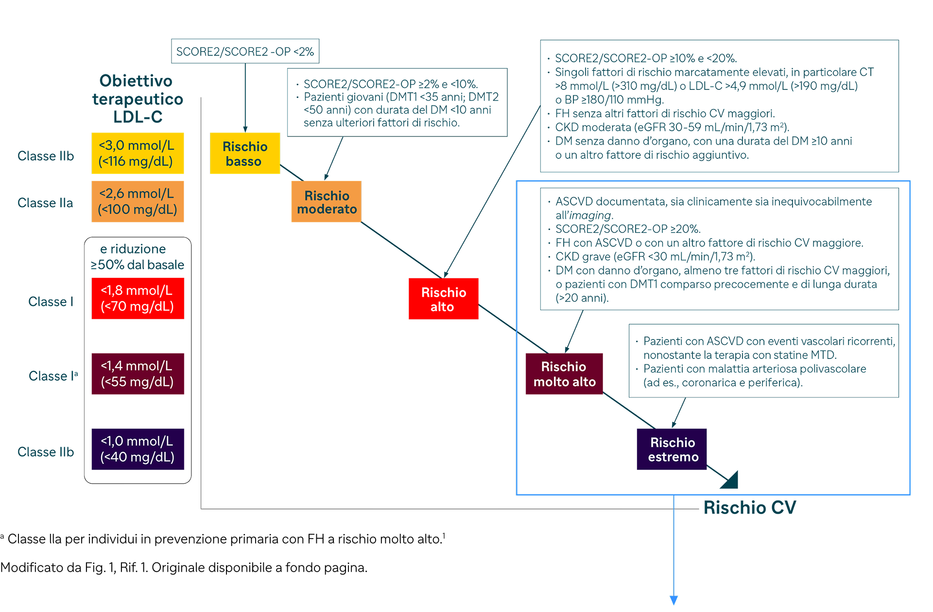
- Il Focus Update 2025 delle Linee Guida ESC/EAS 2019 ha mantenuto i target LDL-C per i pazienti a rischio CV molto alto e raccomanda l’impiego di strumenti aggiuntivi a supporto della stima del rischio CV.1
- L’introduzione della nuova categoria di rischio CV «estremo»*, con un target LDL-C inferiore (<40 mg/dL)^ si accompagna alla proposta di considerare in tutti i pazienti con SCA una strategia di riduzione precoce e intensiva del LDL-C.1
- Come principio generale, si raccomanda di aggiungere terapie non statiniche con beneficio CV dimostrato, come PCSK9i mAbs, da sole o in combinazione, per ridurre i livelli di LDL-C qualora i target non siano raggiunti con la terapia a base di statine MTD; la scelta dovrebbe basarsi sull’entità della riduzione aggiuntiva di LDL-C necessaria.1
* I pazienti a rischio CV estremo comprendono: individui con ASCVD che manifestano eventi vascolari ricorrenti in corso di terapia con statine MTD e soggetti con malattia arteriosa polivascolare, ad esempio coronarica e periferica.1
^ Per i pazienti a rischio CV estremo è raccomandato un target LDL-C <40 mg/dL (<1,0 mmol/L) e una riduzione del LDL-C ≥50% dal basale.1

ˠ Il progetto ACS EuroPath è nato per valutare le modalità di gestione in real world dei pazienti post-SCA, con particolare attenzione allo screening lipidico, agli approcci terapeutici e al raggiungimento dei target LDL-C, al fine di migliorare l’implementazione delle raccomandazioni delle Linee Guida in merito alla gestione lipidica nella pratica clinica. La prima indagine, ACS EuroPath I, condotta nel 2018, ha rivelato lacune significative nella gestione lipidica. Per valutare l’impatto dell’aggiornamento delle Linee Guida ESC/EAS 2019, è stata condotta nel 2022 l’indagine ACS EuroPath IV. Questa indagine ha confrontato le pratiche di gestione post-SCA del 2022 con quelle del 2018, mostrando miglioramenti significativi. La nuova indagine del 2024 ha valutato i progressi e i cambiamenti attesi rispetto alle indagini del 2022 e del 2018. L’indagine del 2024 è stata condotta in sei Paesi europei (Francia, Germania, Italia, Spagna, Regno Unito e Paesi Bassi). La metodologia e i questionari utilizzati nell’indagine del 2024 sono gli stessi impiegati nelle precedenti survey del 2018 e 2022. Cinquecentotrenta cardiologi dei sei Paesi europei hanno fornito dati su 2.650 pazienti con SCA (33% in fase acuta, 67% nella fase di follow-up). I cardiologi interventisti hanno costituito il 23% del campione e quelli ambulatoriali il 77%. Nel complesso, la proporzione di donne è stata leggermente più alta nel 2024 rispetto al 2022 (36% vs 33%, p=0,02) e si è registrata una maggiore prevalenza di ipercolesterolemia familiare (10% e 8%, rispettivamente, p=0,01). Tutte le altre caratteristiche sono risultate simili nelle tre coorti. Il valore medio di LDL-C nel 2024 è stato significativamente più basso rispetto al 2022 e nettamente inferiore rispetto al 2018. L’uso delle LLT prima dell’evento acuto è stato comparabile negli anni (64% nel 2024, 62% nel 2022 e 2018).2
° 100% della popolazione di pazienti (n=1.787). Percentuale di pazienti sottoposti a test LDL-C: 83% nel 2024. In media, nel 2024, i pazienti hanno effettuato 1,7 visite di follow-up. Dati elaborati da Fig. 2, Rif. 2. Originale disponibile a fondo pagina.
Obiettivi terapeutici per il colesterolo LDL nelle diverse categorie di rischio cardiovascolare totale1

I PAZIENTI CON ASCVD RIENTRANO NELLA CATEGORIA
DI RISCHIO CV MOLTO ALTO ED ESTREMO1
Raccomandazioni per la terapia ipolipemizzante nei pazienti con SCA1
- Il Focus Update 2025 delle Linee Guida ESC/EAS 2019 per la gestione delle dislipidemie propone di considerare in tutti i pazienti con SCA una strategia di riduzione precoce e intensiva del LDL-C.1
- Questa strategia deve prevedere l’avvio immediato di una terapia con statine e l’aggiunta, se necessario, di uno o più farmaci non statinici con beneficio CV dimostrato, in base alla terapia ipolipemizzante già in corso prima dell’evento SCA.1


Elaborazione grafica da Recommendation Table 3, Rif. 1. Originale disponibile a fondo pagina.
Raccomandazioni delle Linee Guida ESC/EAS per la gestione delle dislipidemie1

Elaborazione grafica da dati testuali, Rif. 3.

Elaborazione grafica da Recommendation Table 2, Rif. 1. Originale disponibile a fondo pagina.
* Come ezetimibe, un PCSK9i mAb o acido bempedoico.1
|
Questo Focus update continua a sostenere il concetto, supportato nelle Linee Guida ESC/EAS 2019, secondo cui il rischio assoluto stimato di un evento CV acuto dovrebbe essere utilizzato per guidare l’intensità della riduzione del LDL-C.1 Il beneficio clinico derivante dalla riduzione dell’LDL-C dipende dalla riduzione dell’LDL-C ottenuta; pertanto, i soggetti con un rischio CV più alto richiedono una riduzione più intensiva dell’LDL-C per raggiungere lo stesso livello assoluto di rischio CV residuo durante il trattamento rispetto ai soggetti con un rischio inferiore.1 |
Acronimi
ASCVD: malattia cardiovascolare aterosclerotica; BP: pressione arteriosa; CKD: malattia renale cronica; CT: colesterolo totale; CV: cardiovascolare; DM: diabete mellito; DMT1: diabete mellito di tipo 1; DMT2: diabete mellito di tipo 2; EAS: European Atherosclerosis Society; eGFR: velocità di filtrazione glomerulare; ESC: European Society of Cardiology; FH: ipercolesterolemia familiare; LLT: terapia ipolipemizzante; mAb: anticorpo monoclonale; MTD: massima dose tollerata; PCSK9i: inibitore della proproteina convertasi subtilisina/kexina di tipo 9; SCA: Sindrome Coronarica Acuta; SCORE2: Systematic Coronary Risk Evaluation 2; SCORE2-OP: SCORE2-Older Persons.
Figura 2 originale di
Laufs U et al. Eur J Prev Cardiol. 2025: zwaf399.

Figura 1 originale di
Mach F et al. Eur Heart J. 2025; 46(42): 4359-78.

Recommendation Table 3 originale di
Mach F et al. Eur Heart J. 2025; 46(42): 4359-78.

Recommendation Table 2 originale di
Mach F et al. Eur Heart J. 2025; 46(42): 4359-78.

Bibliografia
- Mach F et al. Eur Heart J. 2025; 46(42): 4359-78.
- Laufs U et al. Eur J Prev Cardiol. 2025: zwaf399.
- Mach F et al. Eur Heart J. 2020; 41(1): 111-88.
Codice deposito aziendale MAT-IT-2600408